暴雪游戏怎么退款 暴雪游戏开放退款
暴雪游戏怎么退款 暴雪游戏开放退款

今日(2023年2月1日11时)起,针对玩家在“暴雪游戏产品”中已充值但未消耗的虚拟货币或未失效的游戏服务(下称“可退款商品”)开放退款申请通道。
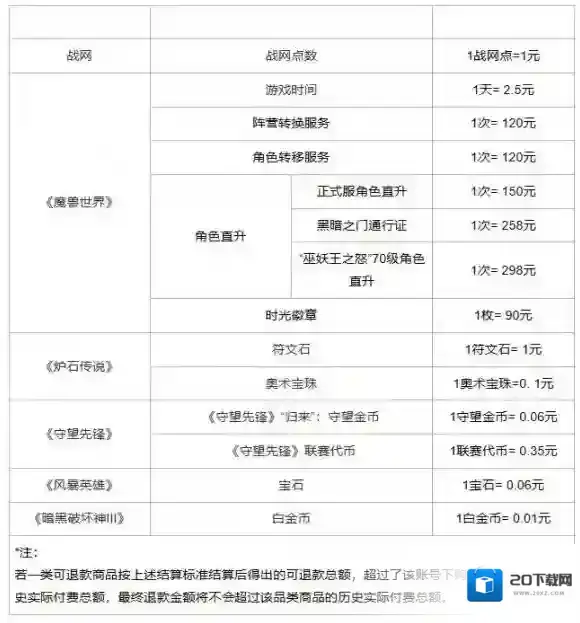
以下是“可退款商品”的具体范围及退款标准:

特别说明
l 礼包类商品若包含上述可退款商品,玩家可针对礼包中的可退款商品申请退款。
l 通过赠与、奖励等免费方式获得的虚拟货币或游戏服务不在退款范围内。
l 可退款的“时光徽章”仅限于通过现金或战网点直接购买的时光徽章,在游戏内使用金币购买的时光徽章不在退款范围内。
l 存在安全隐患的账号(或子账号)将无法提交退款申请或通过退款审核。
l 因退款需要,我们会留存您在退款申请中提交的各项信息,包括但不限于:身份信息(如姓名、账号ID等)、消费记录(如充值信息、支付信息、消费信息等),以及退款流程中的其他必要信息。待退款相关事宜处理完毕后,我们将按照法律法规的规定处理前述退款信息。
关于退款流程
1. 提交退款申请的截止日期为2023年6月30日,未在截止日期前提交退款申请的玩家将被视为主动放弃相关权益。
2. 玩家需前往“暴雪游戏服务中心”公众号提交退款申请,最终退款金额将以停运后玩家账号内实际剩余的可退款商品数量为准,且不会超过该账号可退款商品的历史累计付费金额。

3. 为了保护玩家财产安全,玩家在申请退款时可能会需要配合进行身份验证。若玩家无法配合提供相关资料或提供的资料有误,或未能满足其他退款安全验证要求的,该笔退款申请将无法通过审核。退款安全验证的具体规则以退款申请页面为准。
4. 在提交退款申请表单时,玩家需要选择拟申请退款的可退款商品。玩家可选择仅对某些品类的商品申请退款,但同一品类的可退款商品只能选择申请全额退款或不进行退款,无法将同一品类的可退款商品拆分后进行部分退款或部分保留。
5. 每次可对一个品类的可退款商品提交申请,玩家可选择收款平台(支付宝或网易支付)并提供对应平台的收款账号,为提高退款的效率和有效性,建议玩家提供本人(注册或实名身份证号码一致)的收款账号。
6. 退款申请提交后经审核通过即不可撤销,审核所需的时间将由退款数量、玩家账号状态及退款信息的准确性等实际情况决定。符合退款要求的金额将于通过审核后的15个工作日内退还至玩家的收款账号。玩家可以在“暴雪游戏服务中心”公众号查看退款状态。
如您在退款过程中有任何疑问,请与网易暴雪游戏客服联系。
手游厂商信息
- 手游厂商: 北京微梦创科网络技术有限公司
- 手游备案: 京ICP备12002058号-12A
- 权限说明: 点击查看
- 隐私政策: 点击查看
新浪微博手游相关内容
-
《新浪邮箱》添加笔记方法
开新浪邮箱app,点击右下角的“+”按钮,在弹出的菜单中选择“新建笔记”选项,进入笔记编辑页面后填写内容,还可以插入图片、设置标号、背景色等,完成后点击右下角的“✓”按钮保存即可。这样,用户就可以在笔记列表中随时查看和管理自己的笔记了。 1、打开新浪...2025-09-02 -
《微博轻享版》账号注销方法
本文内容来源于互联网,如有侵权请联系删除。2025-08-08 -
《微博》发音乐方法
1、打开微博,点击右上角加号,选择“写微博” 2、点击“井号图标” 3、进入添加话题页面,点击“搜索框” 4、输入自己想要分享的音乐,点击 5、点击就可以成功添加音乐了,最后只需要发送就可以了2025-07-11 -
-
微信昵称男生成熟稳重有内涵
一、自然意境类 1、静水流深:表面平静,内心深邃,象征沉稳与智慧。 2、云淡风轻:表达从容不迫、淡然处世的生活态度。 3、星河:寓意广阔胸怀与深邃思想,适合有远见的男性。 4、山川湖海:象征稳重、包容与力量,适合大气稳重的性格。 5、青石小径:带有古...2025-07-11 -
-
-
-
马苏脸真疼我活该是什么梗?
昨日晚间,网上流传出了李小璐和PGone的同框视频,而且还是非常亲密的的那种,一时间各路明星纷纷暗讽,不过马苏的一句“脸真疼,我活该”确实足够耐人寻味的了。 马苏回应李小璐视频事件:脸真疼,我活该。据悉,在夜宿门事件曝出后,马苏曾发文为李小璐和PG ...2025-07-04 -
发表回复
评论列表 ( 0条)